| 索 引 号: | 012947226/2025-42550 | 信息分类: | 民政、扶贫、救灾 / 部门文件 / 通知 |
| 发布机构: | 南京市民政局 | 生成日期: | 2025-06-24 |
| 生效日期: | 废止日期: | ||
| 信息名称: | 【部门文件】关于公布南京市殡葬基本服务项目延伸服务项目和基本用品清单(试行)的通知 | ||
| 文 号: | 关 键 词: | 南京市民政局 | |
| 内容概览: | |||
| 在线链接地址: | |||
| 文件下载: | |||
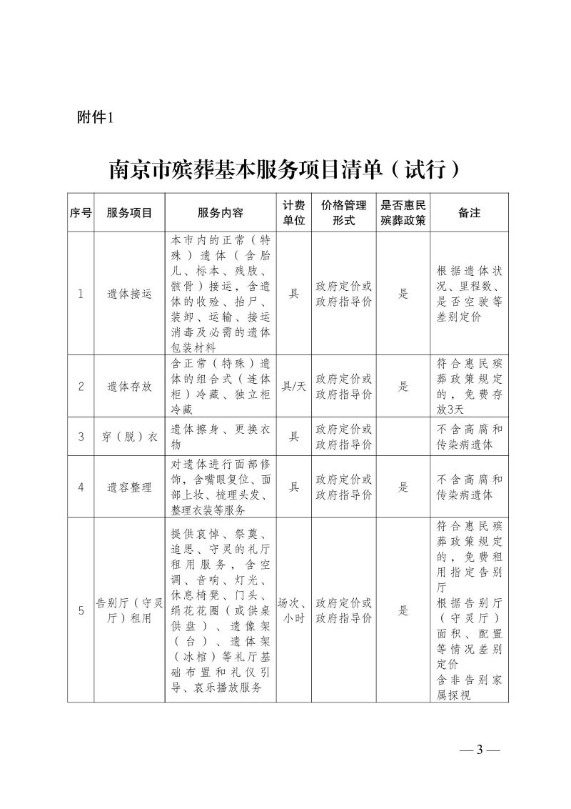
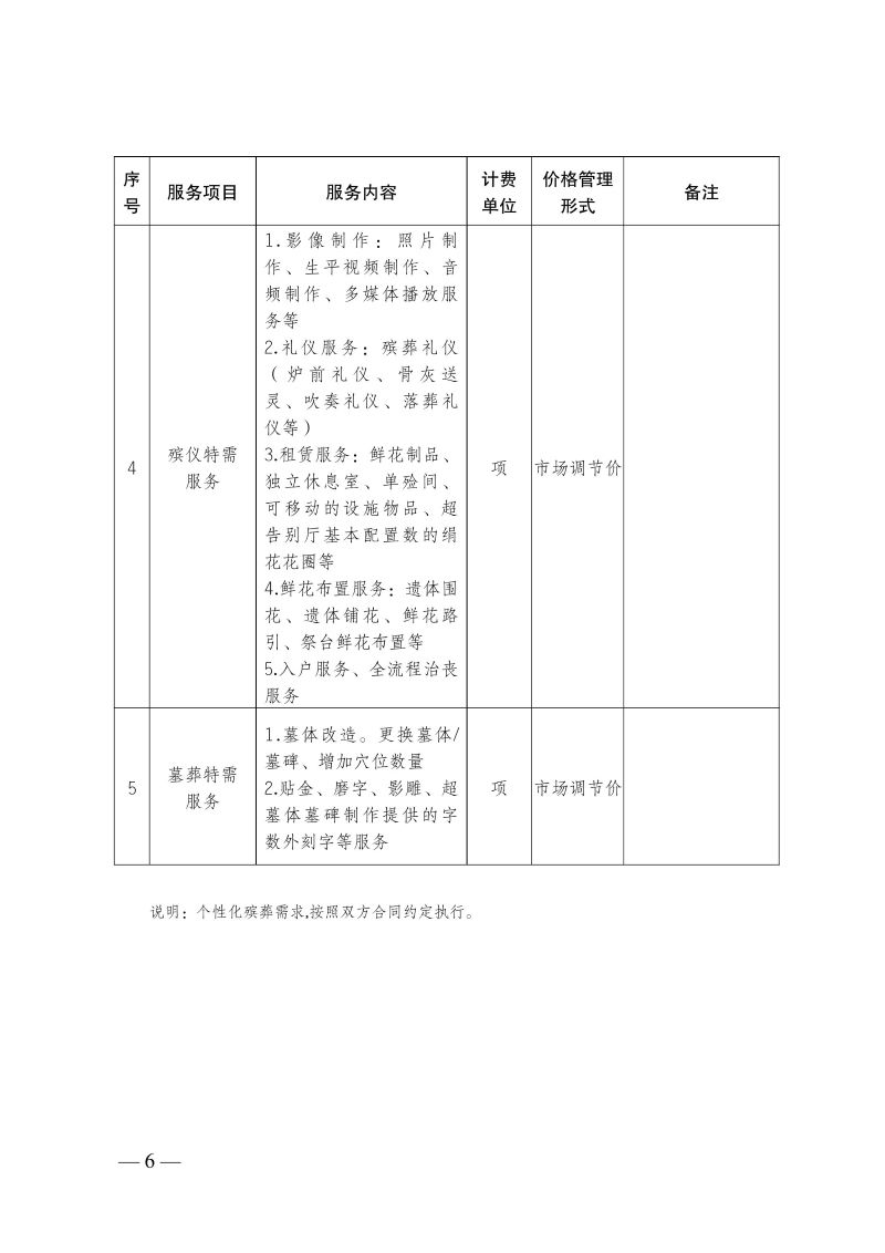
【部门文件】关于公布南京市殡葬基本服务项目延伸服务项目和基本用品清单(试行)的通知
| 索 引 号: | 012947226/2025-42550 | 信息分类: | 民政、扶贫、救灾 / 部门文件 / 通知 |
| 发布机构: | 南京市民政局 | 生成日期: | 2025-06-24 |
| 生效日期: | 废止日期: | ||
| 信息名称: | 【部门文件】关于公布南京市殡葬基本服务项目延伸服务项目和基本用品清单(试行)的通知 | ||
| 文 号: | 关 键 词: | 南京市民政局 | |
| 内容概览: | |||
| 在线链接地址: | |||
| 文件下载: | |||